2025-03-21

二沉池浮泥现象在城市污水处理厂和工业废水处理站中普遍存在,尤其是在气温升高的时候,污泥增殖过快的情况下,其直接后果是增加了出水中的悬浮物含量,同时BOD、COD、TN、TP等指标的含量也相应增加,严重时还会造成污泥流失而使系统运行不稳定。本文将具体做一下介绍和措施!
沉淀池断续见有拳头大小污泥上浮。引起大块污泥上浮有两种情况:
1、反硝化
上浮污泥色泽较淡,有时带铁锈色。造成原因是曝气池内硝化程度较高,含氮化合物经氨化作用及硝化作用被转化成硝酸盐,NO3-N浓度较高,此时若沉淀池内因回流比过小或回流不畅等原因使泥面升高,污泥长期得不到更新,沉淀池底部污泥可因缺氧而使硝酸盐反硝化,产生的氨气呈小气泡集结于污泥上,最终是污泥大块上浮。
改进办法是加大回流比,使沉淀池污泥更新并降低沉淀池泥层,减少泥龄,多排泥以降低污泥浓度,还可适当降低曝气池的DO水平。上述措施可降低硝化作用,以减少硝酸盐的来源。
2、腐化污泥
与反硝化污泥不同之处在于污泥色黑,并有强烈恶臭。产生的原因为二沉池有死角造成积泥,时间长即厌氧腐化,产生H2S,CO2,H2等气体,最终使污泥向上浮。
原因:一因回流量太小,二刮泥机损坏出现刮泥死角长期积泥,三是设计方面存在死角。
解除方法有消除死角区的积泥,例如经常用压缩空气在死角区充气,增加污泥回流等。对容易积泥的区域,应在设计中设法予以改进。
小颗粒污泥不断随水带出,俗称漂泥。引起漂泥的原因大致可有如下几种:
1、冲击负荷的存在导致的活性污泥随水流失
冲击负荷我们主要可归结为两类:一类是污泥负荷,另一类是表面负荷。
1.污泥负荷过高原因的分析
污泥负荷导致的出水所夹带的颗粒物质多半是活性污泥未能沉降的颗粒,其感官判断要点是出水伴有浑浊现象。发生这种现象的原因是:活性污泥系统受到污泥负荷冲击时,污泥活性增强。由于颗粒间活性变高而使得活性污泥颗粒间的絮凝性变差,从而出现多重细小的未絮凝活性污泥颗粒。这一部分颗粒最容易在二沉池内因沉降不及时而随水流出池外,造成出水夹带颗粒物质。
2.表面负荷过高原因的分析
表面负荷过高是因进流水量过大,导致污水、废水和整个活性污泥在生化系统停留时间(HRT)变短。活性污泥或未被活性污泥吸附的其他颗粒物质在二沉池停留时间变短,成为二沉池出水中所含颗粒物质产生的主要原因。
衡量冲击负荷是通过污泥负荷和表面负荷来判定的。其中运用最多的是污泥负荷,即F/M 值超过0.5 时,可以判断活性污泥出现了明显的冲击负荷。
2、污泥老化/低负荷导致的活性污泥随水流失
活性污泥老化/低负荷导致放流出水夹杂细小颗粒物质(通常为解絮的活性污泥颗粒)在实践中是最为常见的,为此确认活性污泥是否发生了老化就可以侧面验证现在有放流水所出现的颗粒物质是否为活性污泥老化引起的了。
活性污泥老化/低负荷常在控制泥龄过程或 F/M 值低于0.04情况下出现。如果持续时间超过1个月的,活性污泥出现老化/低负荷的情况就比较普遍。
3、活性污泥中毒导致放流出水富含未沉降颗粒物质
进水中夹带的下列物质超过抑制浓度,就会对活性污泥产生抑制作用甚至污泥活性中毒,导致活性污泥失活,达不到对废水中有机物的分解能力,从而引起活性污泥随水漂出。

活性污泥中毒引起的活性污泥随水漂出,可通过重点观察活性污泥的生物相状态来确认。如果原后生动物消失明显,活性污泥因为自身沉降不佳的原因, 导致出水富含活性污泥絮团漂出。同时伴有出水夹带悬浮颗粒现象,此时出水的COD 检测值往往比平常高出5%,即可确认是污泥中毒故障。
4、进水富含颗粒物质导致随水流失
由于物化处理系统没有对污水、废水中的悬浮无机颗粒进行有效去除,这些悬浮颗粒最终会流入活性污泥系统。在过量流入时,就会超过活性污泥的有效吸附量;当存在超过的部分时,就会发现在二沉池出现部分沉降的颗粒物质,从而出现了活性污泥随水漂出故障。
5、曝气过度导致活性污泥解体随水流失
曝气过量,活性污泥絮团极其容易在气泡切力和机械搅拌叶轮的切削作用下破裂。活性污泥絮团被打破次数越多,其随后的絮凝能力越弱,并最终导致这些被打碎的活性污泥絮团,不具备絮凝能力而悬浮在活性污泥混合液内,在二沉池发生不沉降,而导致活性污泥随水漂出。
针对放流水出现夹带颗粒物质的现象,主要是依据故障原因进行处理,控制措施分述如下。
1、曝气过度漂泥应对措施
通过降低曝气量的方法能够缓解活性污泥随水漂出,加强操作时,对排泥过度、进水负荷过低、进流污水、废水流量波动过大等情况下的曝气量及时调整,才能保证生化系统处在一个相对稳定的环境下运行。
2、有毒物质和惰性污泥漂泥对应措施
尽量避免有毒物质流入系统。如果发生了有毒物质流入系统的情况,应尽早进行控制毒物浓度。可以通过加大二沉池的回流活性污泥水量和物化段调节池的功能。同时提前提高活性污泥的浓度来有效应对。惰性物质流入,长期积聚才会导致活性污泥的沉降性能下降,继而出现出水漂泥的故障。主要措施是强化排泥的力度,特别是排泥的连续性。当然,强化前段物化段对悬浮颗粒的混凝沉淀效果,是规避无机颗粒类惰性物质流入生化系统的主要对策。
在毒物对活性污泥产生作用,并且影响严重的情况下,必须降低进水负荷。甚至需要采取停止进水,并改进其他无毒污水进行置换和培养的措施。
3、反硝化漂泥应对措施
预防反硝化的措施主要是提高曝气池出口段活性污泥混合液溶解氧的含量,保证沉降到二沉池底的活性污泥,在短时间内不会发生缺氧或厌氧状态。另外还可以通过提高底物浓度降低进污水氨氮,来避免因为碳氮比失衡而发生的硝化反应。
4、污泥老化漂泥应对措施
在已知活性污泥老化的情况下,对如何有效阻止因为活性污泥老化导致放流出水夹带颗粒物质的问题上,重点要把握的是食微比值的控制值,也就是避免活性污泥长期低负荷的运行。为了做到这一点,可以过通过增加流污水、废水底物浓度和降低活性污泥浓度来达到减轻活性污泥老化的目的。
5、冲击负荷漂泥应对措施
通过物化区的调匀水质和调节水量,提高活性污泥浓度,都能很好地抵御冲击负荷;通过降低回流活性污泥的流量,可以减轻污水、废水对曝气池水力负荷的冲击。
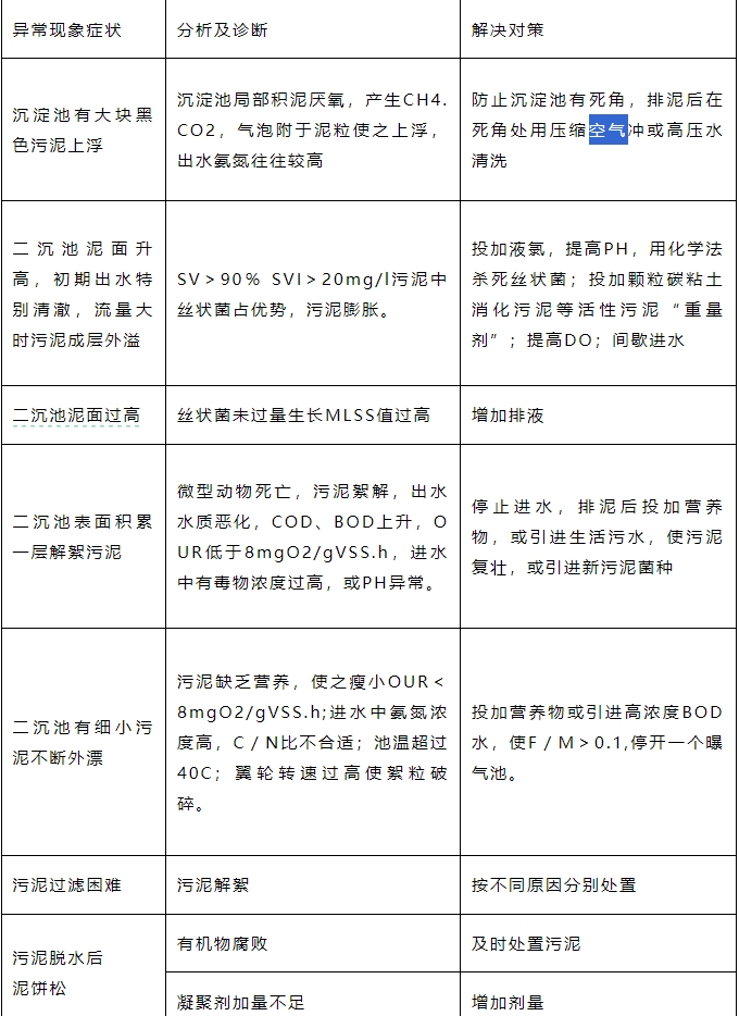
附: 二沉池污泥异常对策表

二沉池有浮泥,怎么办?

二沉池浮泥现象在城市污水处理厂和工业废水处理站中普遍存在,尤其是在气温升高的时候,污泥增殖过快的情况下,其直接后果是增加了出水中的悬浮物含量,同时BOD、COD、TN、TP等指标的含量也相应增加,严重时还会造成污泥流失而使系统运行不稳定。本文将具体做一下介绍和措施!
2、小颗粒污泥

3、二沉池污泥异常对策
